Ремонт бензокосы чемпион своими руками. Конструкция бензокосы
- Ремонт бензокосы чемпион своими руками. Конструкция бензокосы
- Связанные вопросы и ответы
- Регулировка карбюратора триммера чемпион. Устройство и регулировка карбюратора на бензокосах и триммерах
- Ремонт стартера бензокосы. Стартеры для бензокосы: устройство и особенности установки
- Не заводится бензокоса. Почему не заводится бензокоса и триммер возможные причины и способы их устранения
- Ремонт мотокос своими руками чертежи. Первичная диагностика триммера.
- Видео ремонт триммера Champion ET1004A
Ремонт бензокосы чемпион своими руками. Конструкция бензокосы
Триммер состоит из трех частей: бензинового мотора, штанги с валом внутри и режущего елемента. Крутящий момент через вал передается от мотора к режущей головке. В триммерах с изогнутой штангой роль вала выполняет тросик. Сама штанга прикреплена к редуктору бензинового мотора. На штанге находится управление двигателем, также может крепится ремень, для удобного использования триммера. Режущим элементом в бензокосилках используется леска, намотанная на триммерную головку или специальный нож, используемый для обрезки больших сорняков.

Главным и самым сложным агрегатом в триммере является двигатель. В бытовых и полупрофессиональных мотокосах применяют два вида двигателей — 2-х или 4-х тактные. В зависимости от вида бензомотора – отличается его заправка и обслуживание.
- 2-х тактные моторы не имеют своей системы смазки, поэтому работают не на чистом бензине, а на смеси бензина и масла. Последнее, попадая в камеру возгорания смазывает движущиеся компоненты двигателя.
- 4-х тактные двигатели смазываются маслом, находящемся в картере. Работают они на чистом бензине без примесей.
Ремонт бензокосы своими руками и обслуживание триммера можно проводить без сторонней помощи. Если требуется замена запчастей мотора или его настройка – тогда надо обратиться в ремонтную мастерскую.
Первый запуск в начале сезона
Поздней весной, когда начинается активное применение бензокосилок, перед началом работы, надо сделать осмотр и проверку на работоспособность вашего инструмента. Обязательно надо смазать крутящиеся детали, осмотреть и при надобности заменить режущие элементы (нож или леску). Проверьте наличие в бачке топливной смеси. Если вы сливали топливо в конце предыдущего сезона, не забудьте закачать топливо в мотор с помощью подсоса (если он имеется в двигателе).
Если вы впервые пользуетесь триммером – обязательно ознакомьтесь с инструкцией по эксплуатации. Такая инструкция должна прилагаться для каждой бензокосы.
Запуск большинства двухтактных двигателей довольно прост. Используйте процедуру, описанную в инструкции вашего триммера, если она отличается от следующего:
- Переместите рычаг воздушной заслонки в положение «открыто». Триммер расположите на боку так, чтобы воздушный фильтр находился сверху.
- Удерживайте или заблокируйте дроссель во включенном положении (дроссель должен удерживаться до тех пор, пока двигатель не прогреется).
- Если устройство имеет переключатель включения / выключения, переместите его в положение включения (обычно обозначенное символом «I», а не «O»).
- Сделайте резкие, быстрые рывки ручкой стартера до тех пор, пока вы не услышите, как двигатель попытается запустить. Это должно происходить между 1-6 рывками, но не более.
- Прикройте дроссельную заслонку на половину и возобновите запуск стартера. Двигатель должен завестись после 2-6 дополнительных рывков. Если нет, переведите рычаг дроссельной заслонки в полное положение и еще раз потяните за ручку стартера. Верните рычаг на половину дросселя и потяните еще 3 раза.
- После запуска двигателя продолжайте удерживать кнопку пуска нажатой и дайте ему прогреться в течение 10 секунд, затем отключите систему запуска.
- Когда бензокоса разогреется, она должна перезапускаться с дросселем в прикрытом положении.
Связанные вопросы и ответы:
1. Как заменить моточную головку на бензокосе Champion своими руками
Для замены моточной головки на бензокосе Champion сначала отключите бензопилу, а затем снимите защитный кожух. Далее открутите болты, крепящие моточную головку, и аккуратно снимите её. Установите новую моточную головку, затяните болты и верните защитный кожух на место.
2. Как очистить воздушный фильтр на бензокосе Champion
Чтобы очистить воздушный фильтр на бензокосе Champion, сначала откройте крышку воздушного фильтра с помощью отвертки. Затем аккуратно выньте сам фильтр и промойте его в теплой воде с моющим средством. После тщательной промывки и высыхания фильтра, поместите его обратно на место и закройте крышку.
3. Как настроить карбюратор на бензокосе Champion
Для настройки карбюратора на бензокосе Champion, сначала найдите шуруп на карбюраторе, отвечающий за подачу топлива. Затем, включив бензокосу, плавно поворачивайте этот шуруп в ту или иную сторону, достигая оптимальной работы двигателя. Для точной настройки карбюратора лучше обратиться к специалисту.
4. Как заменить штангу с леской на бензокосе Champion
Для замены штанги с леской на бензокосе Champion сначала отверните крепления и снимите старую штангу. Затем установите новую штангу с леской и затяните крепления. Убедитесь, что штанга надежно фиксируется и лента лески правильно намотана.
5. Как подобрать запчасти для ремонта бензокосы Champion
Для подбора запчастей для ремонта бензокосы Champion необходимо знать модель и серийный номер инструмента. С этой информацией можно обратиться в магазин или сервисный центр, где специалисты помогут подобрать необходимые запчасти. Важно использовать только оригинальные запчасти, чтобы избежать проблем с работой бензокосы.
6. Как правильно заменить свечу зажигания на бензокосе Champion
Для замены свечи зажигания на бензокосе Champion сначала отсоедините высоковольтный провод от свечи. Затем с помощью специального ключа аккуратно выверните старую свечу и установите новую. При замене следите за правильностью зазора между электродами свечи, затягивая её достаточно плотно, но без излишнего усилия.
7. Как провести техническое обслуживание бензокосы Champion
Для технического обслуживания бензокосы Champion необходимо регулярно чистить воздушный фильтр, проверять свечу зажигания, настраивать карбюратор при необходимости. Также следует проверять и смазывать подшипники, убирать накопившиеся загрязнения и проводить осмотр основных узлов инструмента. При возникновении серьезных проблем лучше обратиться к профессионалам для ремонта.
Регулировка карбюратора триммера чемпион. Устройство и регулировка карбюратора на бензокосах и триммерах
Бензокоса или триммер с ДВС требуют не только постоянной дозаправки топливной смеси бензина с маслом, но еще и периодической регулировки подачи этого топлива. За подачу топлива в цилиндр бензокосы отвечает карбюратор, от исправной работы которого зависит эффективность и производительность инструмента. Если в процессе работы обнаруживается неисправная (ненормальная) работа двигателя, то первым делом проводится регулировка карбюратора бензокосы. Перед тем, как настраивать карбюратор бензинового триммера, разберемся сначала с его конструкцией.
Конструкция бензотриммерного карбюратора и его назначение
Бензокосы оснащаются двигателями внутреннего сгорания двухтактного типа. Для подачи воздушно-топливной смеси в цилиндр двигателя, используется карбюратор. В конструкции бензиновых агрегатов — это ключевой элемент, без которого работа ДВС невозможна. Причем этот карбюратор отличается от автомобильного устройства не только размерами, но еще и принципом работы. В частности это отличие заключается в наличии мембраны, которая играет роль бензонасоса. Именно за счет наличия мембраны, рассматриваемые устройства в конструкции двухтактных двигателей внутреннего сгорания называются мембранными.
Конструктивно весь механизм представляет собой небольшого размера деталь, внутри которой находятся каналы, клапаны и мембраны. Корпус карбюратора изготавливается из алюминия, а внутреннее устройство представлено на фото ниже.

Ремонт стартера бензокосы. Стартеры для бензокосы: устройство и особенности установки

Ручной стартер для бензокосы или бензинового триммера – механический узел, в состав которого входит шкив, поставленный на храповик. На шкив в исходном положении намотана верёвка. При старте она вытягивается наружу. Шкив подпружинен – стоит вам отпустить конец верёвки, как она смотается обратно. В качестве пружины используется плоская лента, свёрнутая в кольцо. Она напоминает пружину в больших механических часах, которые заводят раз в день. Сам стартер располагается чаще на заднем, чем ближе к переднему торцу косилки или триммера. Чтобы правильно производить все манипуляции со стартером для бензокосы, необходимо знать особенности устройства и установки.
Как устроен стартер бензокосы или триммера?
Стартер – механизм в целом единый и универсальный для бензокос, триммеров, бензино- и дизельно-генераторных агрегатов. Не проблема оснастить им даже машину, мотоцикл или скутер, если в вашем транспортном средстве найдётся свободное место для его установки. Не зря многие советские легковушки и грузовики оснащались стартерным инструментом, отдалённо напоминающим согнутую дважды монтировку.
Современный «ручник» заводится именно со шнура – тот привязан к механизму, и его невозможно потерять.
Стартер в сборе имеет следующие детали:
- пружина зажигания с крючком;
- шнур, намотанный на катушку;
- пружина возврата;
- храповик привода и основная пружина;
- корпус механизма, защищающий храповик;
- стопорный болт.

Худший вариант поломки
Бывают случаи, когда стартер ещё сохранил работоспособность, но может порваться, например, изношенный шнур. Храповик ещё не успел сработать при запуске движка, а остатки шнура тут же наматываются на катушку, пружина возврата лишается крючков, ломаются пазы в корпусе стартера. Итог – замена и пружины, и корпуса.
Если модель бензокосы или триммера давно снята с производства, найти точно такие же запчасти будет трудно, и стартер меняется целиком.
Как заменить или поставить на место пружину стартера?
Если с верёвкой на стартере всё оказалось в порядке, подозрение падает на саму катушку. Её приводит в действие ленточная пружина, свёрнутая в рулон. Для смены пружины следует сделать определенные шаги.
- Снимите с бензокосы стартер.
- Извлеките катушку стартера.
- Отвинтите основной болт, удерживающий шкив на корпусе.
- Вытащите захватывающие усики и пружину, ленточная пружина почти полностью распрямляется или сворачивается кольцами большего диаметра.
- Удерживайте её заранее.
- Проверьте, цела ли пружина (могут присутствовать ржавые разводы, надломы и т. д.). Если крючки на её концах оборваны, согнуть новые не удастся – высокоуглеродистая сталь ломается при попытке её согнуть. Ослабленные крючки пригодны к лёгкому подгибанию.
- Удостоверьтесь, что вспомогательная (обычная) пружина с шайбами на месте. Эти детали защищают каркас катушки от протачивания торцами основной пружины. Если шайбы и пружинка сломались, а новых в наличии нет, не завинчивайте болт катушки жёстко, однако следите за ним – он может открутиться и потеряться.
- Если основная (плоская) пружина повреждена, вставьте такую же новую. Поставьте зацепляющий крючок на конце пружины на своё место и сгибайте её, вставляя виток за витком в то пространство, где ей и положено быть.
Перемотка пружины выполняется за минуту. Сноровка в этом действии обретается быстро.
Не заводится бензокоса. Почему не заводится бензокоса и триммер возможные причины и способы их устранения
Если не заводится триммер или бензокоса, то пропадает любое желание косить траву. Очень часто владельцы этих инструментов сталкиваются с трудностями запуска двухтактного или четырехтактного двигателя после зимы, когда инструмент длительное время не эксплуатировался. Если такая ситуация произошла, то не стоит спешить сдавать инструмент в ремонт. Начните поиск неисправности от меньше к большему, и со 100% вероятностью у вас получится завести двигатель бензотриммера. С чего начинать поиски неисправности, когда не заводится бензокоса, рассмотрим пошагово со всеми деталями.
Не заводится триммер — какие узлы нужно проверять
Для запуска бензиновых триммеров используются ручные стартеры. Посредством таких стартеров осуществляется ручное перемещение коленчатого вала. При этом немаловажно включить зажигание, чтобы при вращении коленчатого вала, поступающая в цилиндр топливно-воздушная смесь могла воспламениться. Воспламенение первой порции смеси повлечет за собой запуск двигателя, и при этом триммер готов к эксплуатации.

Однако очень часто бывает так, что попытки запуска двигателя сводятся на нет. Естественно, когда после 5 попыток запуска двигателя, не удается достичь успеха, значит нужно приступать к диагностическим мероприятиям. Имеется специальная последовательность, которой следует придерживаться, чтобы найти причину того, почему не заводится бензокоса, и успешно ее устранить. Последовательность проверки имеет следующий формат:
- Проверить наличие топлива в баке, а также качестве смеси бензина с маслом
- Определить цвет свечи зажигания, а также признаки ее функционирования
- Убедиться в исправности воздушного фильтра
- Проверить топливный фильтр, который отвечает за очистку бензина с маслом, поступающего в карбюратор
- Исправность сапуна
- Причиной того, что не заводится бензокоса, может быть выпускной канал или глушитель
Именно эти узлы являются главными источниками проблемы трудного запуска триммера. Более сложная проблема связана с неисправностью карбюратора, который нуждается в регулировке . Рассмотрим каждый узел по-отдельности, чтобы выяснить причины, по которым не заводится триммер, и устранить их своими руками.

Первым делом — проверить наличие и качество топлива
Не понимаете, почему не заводится бензокоса, тогда первоначально убедитесь, что в баке имеется горючее. Часто новички забывают о том, что необходимо периодически делать паузы, чтобы заправить инструмент бензино-масляной смесью. Если бак бензокосы пустой, то естественно она не заведется, сколько бы вы не пытались это сделать.

Ремонт мотокос своими руками чертежи. Первичная диагностика триммера.
На правильную работу двигателя и бензокосы в целом влияет огромное количество факторов, которые обычно связаны между собой. Если Вам не удается определить неисправность – обратитесь в проверенный сервисный центр.
Хотелось бы отметить, перед тем как приступать к разборке и серьезному ремонту, следует проверить элементарные расходные материалы. Эти «мелочи» часто влияют на работу и, возможно, ремонт триммера обойдется так сказать «малой кровью».
Свеча зажигания — отсутствие нагара, зазор электрода (0,5-0,6мм — либо согласно инструкции), хорошая искра

Топливный фильтр – отсутствие загрязнений, механических повреждений, хорошая пропускная способность. Периодическая замена согласно графику технического обслуживания в инструкции по эксплуатации

Воздушный фильтр – отсутствие опилок и загрязнений. Периодическая очистка в мыльном растворе и продувка под высоким давлением. Замена воздушного элемента согласно инструкции по экплуатации
Ознакомимся с другими возможными неисправностями:
1. Подсос воздуха в двигатель
Стоит отметить, что многие владельцы путают подсос воздуха с неисправностью карбюратора. Симптомы по дсоса воздуха в двигатель – сильное завышение оборотов, как кратковременное, так и постоянное. Либо коса просто отказывается заводиться.
Основные причины подсоса воздуха на китайском триммере:
- пропускает сальник коленвала (12*22*7мм малый) – со стороны стартера
- пропускает сальник коленвала (15*30*7мм большой) – со стороны маховика
- износ прокладок карбюратора
- трещина на адаптере карбюратора
Собственно, понять что именно из этого списка стало причиной подсоса воздуха на бензиновой косилке можно только путем детального осмотра. Откручивать, снимать и мучиться придется в любом случае, так что дальше по порядку.
Замена сальников китайского триммера.

Одной из главных причин подсоса воздуха в двигатель являются сальники коленчатого вала. Вообще эта проблема является самой распространенной на китайских триммерах и в некоторых случаях сальники начинают пропускать воздух уже в первый год службы. Всему виной некачественные резинотехнические изделия подобных косилок, ну и естественный износ тоже никто не отменял.
С двух сторон коленвала установлены сальники разного размера (12*22*7мм малый и 15*30*7мм большой). На сальники смело можно грешить, если он начинает «сопливить». Еще один показатель их неисправности — это плавающие обороты при работе на «горячую». Далее детально рассмотрим процесс замены.
Замена сальника китайского триммера со стороны стартера:

Выкручиваем свечу зажигания, блокируем движение поршня стопором. Снимаем стартер (п.31). Головкой на 13мм откручиваем храповик стартера (п.35). Следы бензосмеси на сальнике, свидетельствуют о его необходимой замене. Тонкой плоской отверткой (шилом, или любым похожим предметом, что есть под рукой) извлекаем старый сальник (п.36), поддеваем его отверткой со стороны коленвала и снимаем его.
На внутреннюю поверхность нового сальника перед установкой наносим небольшое количества масла (можно масло, что используем для приготовления бензосмеси)
Продуваем и обезжириваем посадочное место под сальник, равномерно устанавливаем новый сальник.
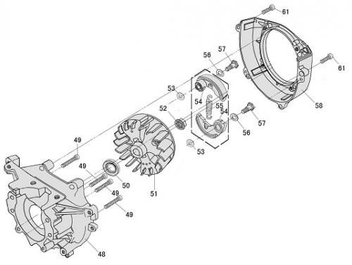
Замена сальника бензинового триммера со стороны маховика:

Выкручиваем свечу зажигания, блокируем движение поршня стопором.
Для удобства снимаем крышку картера (п.58) открутив 4 винта (п.61)
Откручиваем 2 винта крепления сцепления (п.57) с шайбами (п.56), снимаем сцепление в сборе и шайбы под ним (п.53)
Откручиваем гайку (п.52) маховика (п.51), но не до конца. Не сильным ударом по гайке «сбиваем его с коленвала». Откручиваем гайку, снимаем маховик и шпонку. Осмотрим поверхность сальника – следы влаги, либо влажных загрязнений, потертости и прочие повреждения на нем являются сигналом к его замене.
Тонкой плоской отверткой (шилом, или любым похожим предметом, что есть под рукой) извлекаем старый сальник (п.50), поддеваем его отверткой со стороны коленвала и снимаем его.
На внутреннюю поверхность нового сальника перед установкой наносим небольшое количества масла (можно масло, что используем для приготовления бензосмеси).
Замена прокладок и адаптера карбюратора на китайском триммере:
Другой причиной подсоса воздуха может стать адаптер карбюратора.